10 min read
Building Your Own Customer Support AI Chatbot: A Comprehensive Guide
A Strategic guide to building production-ready AI customer support chatbots, covering strategy, technology, implementation, and continuous improvement.
Building Your Own Customer Support AI Chatbot: A Comprehensive Guide
Introduction
AI chatbots have evolved dramatically with the rise of large language models (LLMs). Unlike traditional chatbots that relied on decision trees and predefined responses, modern AI chatbots can understand natural language, provide contextual responses, and dynamically retrieve information. This comprehensive guide will walk you through building a production-ready customer support chatbot that delivers real business value.
Table of Contents
- Define Your Use Case
- Choose the Right Channel
- Select the Technology Stack
- Build a Knowledge Base with RAG
- Design Conversation Flows
- Implement Ticket Management
- Testing and Integration
- Deployment and Security
- Monitoring and Improvement
- Cost Analysis and ROI
1. Define Your Use Case
Understanding Your Requirements
Before diving into implementation, clearly define:
- Primary objectives (e.g., reducing support volume, improving response time)
- Target audience characteristics
- Types of queries to handle
- Success metrics
- Integration requirements
- Budget constraints
Real-World Example
An e-commerce company implemented a chatbot with these specifications:
- Primary Use: Order tracking and return initiation
- Target Metrics:
- 50% reduction in basic support tickets
- < 2 second response time
- 80% accurate responses
- Results Achieved:
- 45% reduction in support tickets
- 92% customer satisfaction for automated responses
- ROI break-even in 4 months

Feature Mapping
Essential Features:
- Natural language understanding
- Context awareness
- Multi-turn conversations
- Knowledge base integration
- Ticket creation and management
- Human handoff protocols
- Analytics and reporting
Advanced Features:
- Sentiment analysis
- Multi-language support
- Proactive messaging
- Personalization based on user history
- A/B testing capability
2. Choose the Right Channel
Channel Analysis Framework
-
Website Integration
- Pros: Direct control, customizable UI, immediate implementation
- Cons: Limited to website visitors
- Best for: SaaS, e-commerce, service businesses
-
Messaging Platforms
- WhatsApp Business API
- Pros: Wide reach, verified business presence
- Cons: Higher setup costs, approval process
- Best for: Retail, travel, delivery services
- Facebook Messenger
- Pros: Large user base, rich media support
- Cons: Platform dependency
- Best for: B2C businesses, social commerce
- WhatsApp Business API
-
Enterprise Platforms
- Slack/Teams
- Pros: Deep integration, workflow automation
- Cons: Limited to internal users
- Best for: Employee support, internal tools
- Slack/Teams
Multi-Channel Strategy
Consider implementing across multiple channels with:
- Consistent conversation handling
- Centralized knowledge base
- Unified analytics
- Channel-specific optimizations
3. Select the Technology Stack
Core Components
-
Large Language Models
- GPT-4
- Best for: Complex queries, natural conversation
- Cost: Higher pricing tier
- Use case: Premium support, complex problem-solving
- GPT-3.5
- Best for: Standard queries, high volume
- Cost: More economical
- Use case: Basic support, FAQ handling
- Claude
- Best for: Long-context understanding
- Use case: Technical support, documentation search
- Open-source alternatives
- Llama 2, Mistral
- Best for: Self-hosted solutions
- Consideration: Higher infrastructure costs
- GPT-4
-
Vector Databases
- Pinecone: Production-ready deployments
- Weaviate: Complex data structures
- ChromaDB: Quick prototyping
-
Development Frameworks
- LangChain/LlamaIndex for RAG implementation
- FastAPI/Flask for API development

Infrastructure Considerations
-
Cloud Providers
- AWS: Enterprise scaling
- Azure: Microsoft ecosystem
- Google Cloud: ML-heavy applications
-
Deployment Options
- Serverless
- Containers
- VM-based
4. Build a Knowledge Base with RAG
Document Processing
-
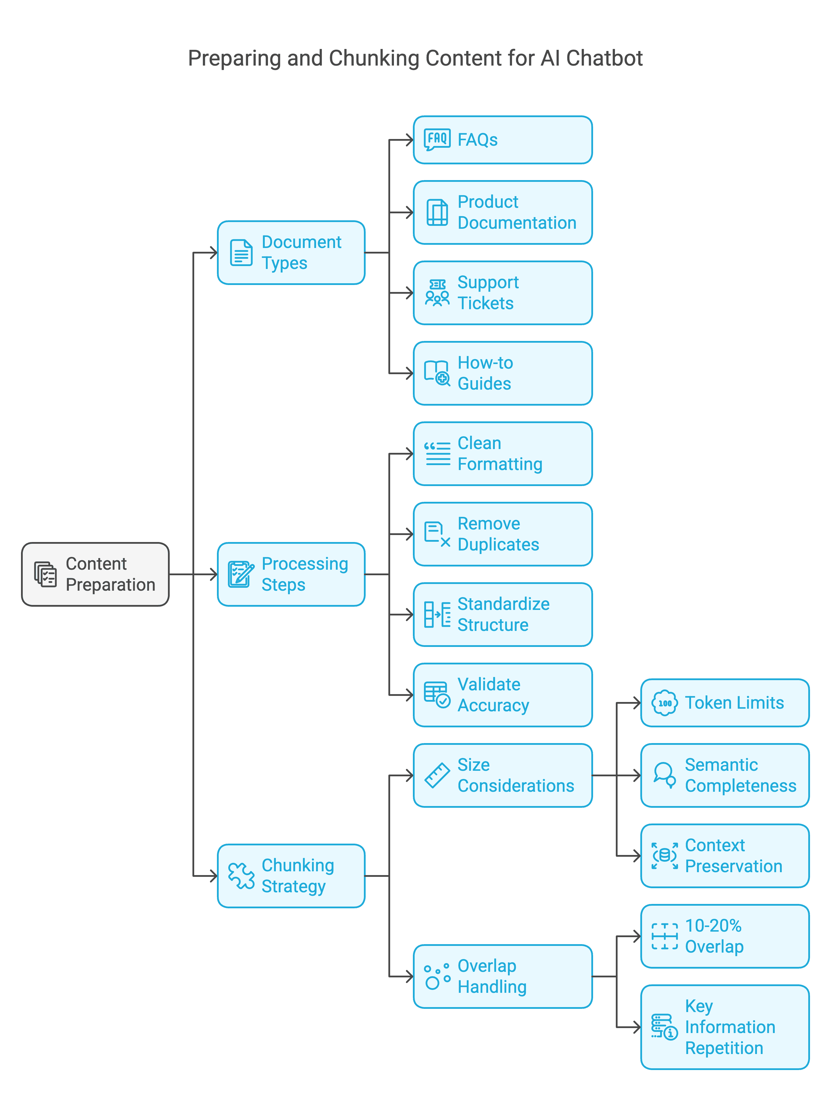
Content Preparation
- Document types:
- FAQs
- Product documentation
- Support tickets
- How-to guides
- Processing steps:
- Clean formatting
- Remove duplicates
- Standardize structure
- Validate accuracy
- Document types:
-
Chunking Strategy
- Size considerations:
- Token limits (typically 512-1024 tokens)
- Semantic completeness
- Context preservation
- Overlap handling:
- 10-20% overlap for context
- Key information repetition
- Size considerations:

RAG Implementation Steps
-
Document Ingestion
- Parse and clean documents
- Split into appropriate chunks
- Maintain metadata
-
Embedding Generation
- Choose embedding model
- Process text chunks
- Handle batch processing
-
Vector Storage
- Choose vector database
- Define index structure
- Implement CRUD operations
-
Query Processing
- Generate query embeddings
- Perform similarity search
- Rank and filter results
5. Design Conversation Flows
Conversation Architecture
-
Initial Greeting
- Introduce as AI assistant
- Set expectations
- Offer human handoff option
-
Query Understanding
- Intent classification
- Entity extraction
- Sentiment analysis
- Context tracking
-
Response Generation
- Template-based responses for common queries
- Dynamic generation for complex questions
- Fallback mechanisms
Example Flows
-
Simple Query Resolution User: "What's your return policy?" Bot: "Our standard return window is 30 days from delivery. Would you like to:
- Start a return
- Learn more about the process
- Speak with an agent"
-
Complex Problem Solving User: "My order hasn't arrived yet" Bot: "I'll help track your order. Could you please provide your order number?" User: "#12345" Bot: "I see your order #12345 shipped on [date]. Current status is [status] at [location]."
6. Implement Ticket Management
Ticket Creation System
Automated Ticket Generation
- Automatic creation for unresolved queries
- Unique identifier assignment
- Smart priority classification
- Real-time status tracking
- Comprehensive metadata collection

Example Ticket Creation Flow:
Customer: "My payment was charged twice" Bot: "I understand this is concerning. I've created ticket #RT-2024-0130 for this billing issue. A support specialist will review this within 2 hours. Would you like me to share any additional information about your charges while you wait?"
Priority Assignment Criteria
- Conversation length and complexity
- Critical keywords (e.g., "urgent," "broken," "payment")
- Customer tier/status
- Issue type severity
- Detected sentiment score
Essential Metadata Collection
- Customer profile and history
- Complete conversation transcript
- Previously attempted solutions
- Relevant documentation references
- System diagnostic information

CRM Integration and Routing
- System Integration
- Direct API integration with Zendesk/Freshdesk
- Real-time ticket synchronization
- Automated status updates
- Bi-directional communication flow
Example Zendesk Integration:
Ticket Details:
- Priority: High
- Category: Billing
- Reference: #RT-2024-0130
- Context: Payment processing issue
- Chat History: [Full conversation transcript]
- Customer Info: [Profile details]
-
Smart Agent Assignment
- Skill-based intelligent routing
- Workload distribution balancing
- Real-time availability tracking
- Priority-based queue management
- Specialist team assignments
-
Status Tracking and Communication
- Real-time ticket status updates
- Automated customer notifications
- Resolution progress tracking
- SLA compliance monitoring
- Satisfaction measurement
Example Status Update:
Bot: "I've updated ticket #RT-2024-0130. Sarah from our billing team has been assigned to help you. She'll reach out within the next 30 minutes. You'll receive an email confirmation shortly."
Human Handoff Protocol
-
Automatic Trigger Conditions
- Detection of complex inquiries
- Multiple failed resolution attempts
- Direct customer escalation requests
- Negative sentiment detection
- VIP customer identification
-
Seamless Handoff Process
- Comprehensive context package creation
- Intelligent agent matching
- Complete conversation history transfer
- Customer notification and expectation setting
Example Handoff Dialog:
Bot: "I understand this issue requires specialized attention. Would you like me to connect you with a support specialist? They'll have full access to our conversation history to help resolve this faster." Customer: "Yes, please" Bot: "I'm connecting you with our billing team. Your ticket number is #RT-2024-0130. Expected wait time is 5-10 minutes. You'll receive an email confirmation and can track status at support.company.com/status"
Enhanced Ticket Features
-
Reference System
- Unique ticket identifiers
- Estimated response times based on issue type
- Real-time status tracking links
- Priority level indicators
-
Customer Communication
- Automated acknowledgment emails
- Status update notifications
- Resolution time estimates
- Self-service options while waiting
-
Quality Assurance
- Ticket resolution verification
- Customer satisfaction surveys
- Agent performance metrics
- Response time monitoring

Example Customer Communication:
Bot: "I've created ticket #RT-2024-0130 for your billing issue. Here's what happens next:
- A specialist will review within 2 hours
- You'll receive an email confirmation shortly
- Track status at support.company.com/status
- Reply to this chat anytime for updates
Need immediate assistance? I can help you with:
- Viewing transaction history
- Understanding billing cycles
- Checking payment methods"
7. Testing and Integration
Testing Strategy
-
Unit Testing
- Response generation
- Intent classification
- Entity extraction
- Error handling
-
Integration Testing
- API endpoints
- Database operations
- External services
- Error scenarios
-
Load Testing
- Concurrent users
- Response times
- Resource usage
- System stability
-
User Acceptance Testing
- Conversation flows
- Response appropriateness
- Handoff effectiveness
- UI/UX testing
8. Deployment and Security
Security Measures
-
Data Protection
- Encryption at rest
- Encryption in transit
- Data anonymization
- Access controls
-
Authentication
- API key management
- Token-based auth
- Role-based access
- Session management
-
Rate Limiting
- Request thresholds
- User quotas
- IP-based limits
- Burst handling
9. Monitoring and Improvement
Monitoring Setup
-
Performance Metrics
- Response times
- Resolution rates
- User satisfaction
- Error rates
- System usage
-
Error Tracking
- Error logging
- Alert systems
- Debug information
- Recovery procedures
-
User Feedback Collection
- Satisfaction surveys
- Response ratings
- Improvement suggestions
- Issue reporting
Continuous Improvement
-
Model Optimization
- Performance analysis
- Training data updates
- Parameter tuning
- Version control
-
Knowledge Base Updates
- Content freshness
- Gap analysis
- New information
- Outdated content removal
10. Cost Analysis and ROI
Cost Components
-
Infrastructure
- Compute resources
- Storage
- API calls
- Database usage
-
Operational
- Development
- Maintenance
- Training
- Support
ROI Metrics
-
Cost Savings
- Reduced support hours
- Faster resolution times
- Increased efficiency
- Automated responses
-
Business Impact
- Customer satisfaction
- Retention rates
- Operational efficiency
- Scalability benefits
Conclusion
Success in building an AI chatbot requires:
- Clear strategy and use case definition
- Appropriate technology selection
- Robust implementation
- Continuous monitoring and improvement
- Regular ROI assessment
Next Steps
-
Start Small
- Begin with pilot project
- Focus on high-impact cases
- Gather early feedback
-
Scale Gradually
- Expand functionality
- Add channels
- Optimize performance
-
Stay Updated
- Follow LLM developments
- Update security
- Implement new features
Remember that building an AI chatbot is an iterative process. Start with a solid foundation and continuously improve based on real-world usage and feedback.
